• 咨询热线
  • 0775-2824515
  • 出诊电话
  • 0775-2837100
    0775-2200000

就医指南

实景导航

出诊电话

0775-2837100 0775-2200000

官方微信

TOP
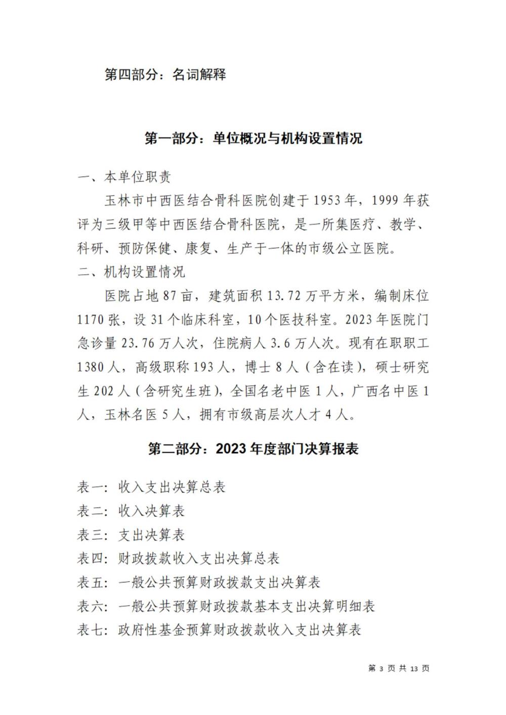
玉林市中西医结合骨科医院2023年度部门决算公开
发布日期: 2024-10-10浏览次数:3989玉林市中西医结合骨科医院


附件内容:

附件1:2023年度预算项目绩效自评表 “应检尽检”人员核酸检测费用.pdf

附件1:2023年度预算项目绩效自评表 补助市县中医药民族医药事业传承与发展专项资金.pdf

附件1:2023年度预算项目绩效自评表 科学研究与技术开发计划项目.pdf

附件1:2023年度预算项目绩效自评表 市级医务人员临时性工作补助.pdf

附件1:2023年度预算项目绩效自评表 相关医务人员临时性工作补助.pdf

附件1:2023年度预算项目绩效自评表 新冠患者救治费用.pdf

附件1:2023年度预算项目绩效自评表 新冠患者救治费用市财政补助.pdf

附件1:2023年度预算项目绩效自评表 医务人员疫情防控临时性工作补助.pdf

附件1:2023年度预算项目绩效自评表 玉林市中西医结合骨科医院可转换ICU设备购置项目.pdf

附件1:2023年度预算项目绩效自评表 中央财政重大传染病防控项目(防艾).pdf

附件1:2023年度预算项目绩效自评表 中央医疗服务与保障能力提升(公立医院综合改革)补助资金.pdf

附件1:2023年度预算项目绩效自评表 中央医疗服务与保障能力提升补助资金(中医药事业传承与发展部分).pdf

附件6:项目支出部门评价报告 “应检尽检”人员核酸检测费用.pdf

附件6:项目支出部门评价报告 补助市县中医药民族医药事业传承与发展专项资金.pdf

附件6:项目支出部门评价报告 科学研究与技术开发计划项目.pdf

附件6:项目支出部门评价报告 市级医务人员临时性工作补助.pdf

附件6:项目支出部门评价报告 相关医务人员临时性工作补助项目.pdf

附件6:项目支出部门评价报告 新冠患者救治费用补助项目.pdf

附件6:项目支出部门评价报告 新冠患者救治费用市财政补助.pdf

附件6:项目支出部门评价报告 医务人员疫情防控临时性工作补助.pdf

附件6:项目支出部门评价报告 玉林市中西医结合骨科医院可转换ICU设备购置项目.pdf

附件6:项目支出部门评价报告 中央医疗服务与保障能力提升(公立医院综合改革)补助资金.pdf

附件6:项目支出部门评价报告 中央医疗服务与保障能力提升补助资金(中医药事业传承与发展部分).pdf

附件6:项目支出部门评价报告 中央财政重大传染病防控项目(防艾).pdf

玉林市中西医结合骨科医院 2023年决算公开表.xls