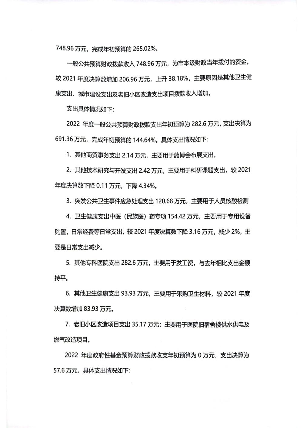
附件下载:
附件1:2022年玉林市中西医结合骨科医院决算公开表
附件2:2022年度项目绩效自评表(2022年中央财政医疗服务与保障能力提升(公立医院改革)资金)
附件2:2022年度项目绩效自评表(2022年中央财政医疗服务与保障能力提升(公立医院改革)资金)
附件2:2022年度项目绩效自评表(2022年自治区财政中医药事业传承与发展结算补助资金)
附件2:2022年度项目绩效自评表(新冠肺炎“应检尽检”人员核酸检测费用项目)
附件2:2022年度项目绩效自评表(新冠肺炎“应检尽检”人员核酸检测费用项目)
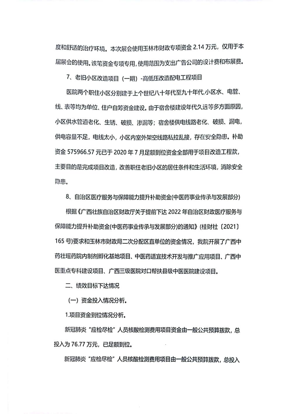
附件2:2022年度项目绩效自评表(玉林市中西医结合骨科医院老旧小区改造项目(一期)-高低压改造配电工程项目)
附件2:2022年度项目绩效自评表(自治区医疗服务与保障能力提升补助资金(中医药事业传承与发展部分)项目)